建院以来,学院以加强学生的实践能力和创新能力培养为出发点,积极整合资源、加大投入,努力建设高水平的民航实验实训体系。
“十五”期间,二次元 “交通信息工程实验室”、“民航工程实习基地”、“基于飞机的民航机务工程综合开放实验平台”被列入学校本科教学实验室重点建设项目。
“十一五”期间,二次元 “Y-7飞机座舱开放实验室”,被列入学校重点建设的17个开放实验教学平台和大学生创新实践基地。
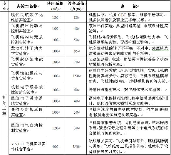
民航交通运输工程实验实训中心 自2003 年10 月开始,经过近10年的建设,我院投入建设经费3643万元,建成了民航交通运输工程实验实训中心(简称“中心”)。中心是机务工程、空中交通管理、交通运输管理、飞行技术等专业共享的实验实训基地,包括26个实验、实训平台,见表2-5。2009年5月,民航交通运输工程实验实训中心入选江苏省高等学校实验教学示范中心建设点。2011年,该建设点顺利通过江苏省教育厅的验收,由于网评成绩优异,免于现场考核,被评为优秀(全省共18个)。
表2-5 民航交通运输工程实验实训中心下设实验/实训平台



地址:江苏省南京市江宁区将军大道29号二次元
邮编:211106
微信公众号