二次元
学校主页
|
OAS办公网
|
财务系统入口
|
管理入口
English
二次元
二次元概况
学院介绍
领导题词
现任领导
历任领导
机构设置
学院机关办公室
学系
民航工程中心
民航科学技术研究院
董事会培训中心
师资队伍
师资概况
空中交通系
交通运输系
民航工程系
土木与机场工程系
教授
副教授
讲师
学科科研
江苏省重点学科
特色学科
重点实验室
科研方向
成果介绍
学术交流
人才培养
本科生培养
研究生培养
学生工作
在职学历教育
行业培训
国际合作
联合实验室
国际合作项目
国际学术交流
国际教育培训
新闻动态
党群工作
工作动态
组织设置
规章制度
党校工作
董事会
董事会概况
董事会风采
董事会新闻
联系我们
管理文件
下载专区
一周日程
二次元概况
学院介绍
领导题词
现任领导
历任领导
师资队伍
师资概况
空中交通系
交通运输系
民航工程系
土木与机场工程系
教授
副教授
讲师
学科科研
江苏省重点学科
特色学科
重点实验室
科研方向
成果介绍
学术交流
人才培养
本科生培养
研究生培养
学生工作
在职学历教育
行业培训
学生工作
队伍建设
学工新闻
学工简报
公示公告
就业信息
党群工作
工作动态
组织设置
规章制度
党校工作
董事会
董事会概况
董事会风采
董事会新闻
联系我们
管理文件
下载专区
一周日程
办事指南
|-
党建工作
|-
宣传工作
|-
人事工作
|-
行政工作
|-
教学工作
|-
科研工作
|-
国际合作
|-
国资安全
行政工作
当前位置:
二次元
办事指南
行政工作
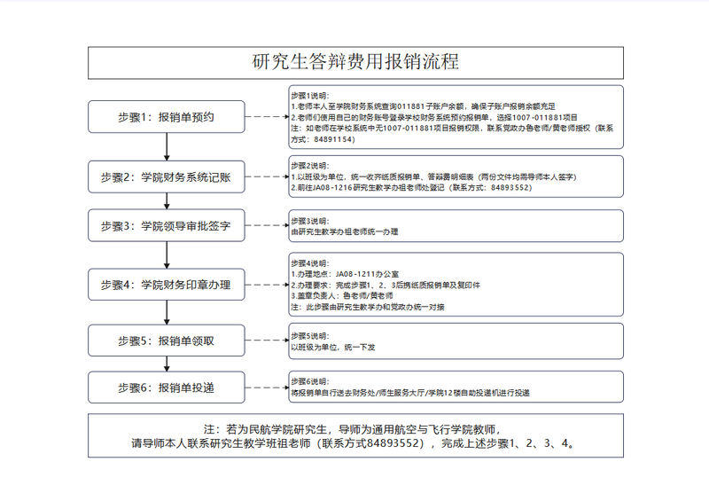
研究生答辩费用报销流程
时间:2025-09-29
作者:
来源:二次元
点击:
214
次
分享:
打开微信,点击底部的'发现',使用'扫一扫'即可将网页分享至朋友圈。
">
地址:江苏省南京市江宁区将军大道29号二次元
邮编:211106
院内导航
国家空管飞行流量管理技术重点实验室
|
智能诊断与专家系统研究室
|
机场系统工程研究所
|
民航工程系
|
土木工程系
|
友情链接
中国民用航空局
|
中国民用空中交通管理局
|
交通运输部
|
国际民航组织(ICAO)
|
国际航空运输协会(IATA)
|
美国联邦航空局(FAA)
|
国际机场理事会(ACI)
|
联合航空当局(JAA)
|
微信公众号